Random circuits

Here are some of over 800 projects from our free circuit diagrams database. For more, try browsing categories menu on the left.

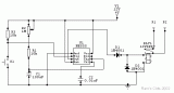
IR (Infrared) Detector Circuit Diagram

Men in particular enjoy the convenience of television remote controls – often to the annoyance of their female partners. Men apparently want to know what they’re missing when the TV is tuned to a particular program, so they like to keep zapping to other channels. With the remote control in their hands, they feel like they are the lord and master of the TV set. They are thus completely at a loss if the remote control doesn’t work properly. There are many reasons why a remote control unit can malfunction, such as defective IR receiver in the TV set, a defect in the remote control, or empty batteries. Here a tester that can determine whether the remote control unit still emits an IR signal can come in handy. If you want to keep the IR reins firmly in hand, you can build your own IR detector.... [read more]

Single Transistor Relay Toggle Circuit

The circuit requires a double pole, double throw relay in conjunction with a single transistor to allow toggling the relay with a momentary push button. One set of relay contacts is used to control the load, while the other is used to provide feedback to keep the relay activated or deactivated. Several push buttons can be wired in parallel to allow toggling the relay from different locations.... [read more]

Speech Filter

The human speech apprehend a small area of frequencies, that is extended from 300HZ until 3KHZ. This spectrum is also internationally recognized for the transmission of speech via telecommunications networks. This is also the mainer use of this circuit, one and it can be used in uses that we needed this concrete spectrum of frequencies, rejecting the spectrum on and under what, making comprehensible the speech. The circuit is constituted by two active units, filters of second class (calculated for critical damping).... [read more]

18W + 18W Stereo Hi-Fi Audio Amplifier (TDA2030)

2 x 18W Hi-Fi Stereo Power Amplifier based around two TDA2030 ICs. It has good input sensitivity, low distortion, good operating stability and full protection against overloads and output short-circuits. It can be used as a booster amplifier for existing small systems or to drive a second pair of speakers besides the ones already connected to the system. The board needs a symmetrical power supply of ±18Vdc/3A and can be connected to loads of 8 or 4 Ohm.... [read more]

Two-Led Pilot Light

This circuit is designed on request and can be useful to those whishing to have, say, a red LED illuminated when an appliance is on and a green LED illuminated when the same appliance is off. Any mains operated appliance can be monitored by this circuit provided a suitable mains switch, capable of withstanding the full load current, is used for SW1.When SW1 is closed, the load and D4 are energized, Q1 is saturated and shorts D3, thus preventing its illumination.... [read more]

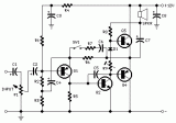
Low Frequency Sinewave Generators

The two circuits illustrate generating low frequency sinewaves by shifting the phase of the signal through an RC network so that oscillation occurs where the total phase shift is 360 degrees. The transistor circuit on the right produces a reasonable sinewave at the collector of the 3904 which is buffered by the JFET to yield a low impedance output. The circuit gain is critical for low distortion and you may need to adjust the 500 ohm resistor to achieve a stable waveform with minimum distortion. The transistor circuit is not recommended for practical applications due to the critical adjustments needed.... [read more]