Wide Range Timer

Description

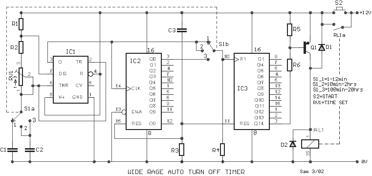
A wide rage auto turn OFF timer covering 1 minute to 20 hours in three ranges with S1. As soon as power is applied to the circuit the IC1 [555] starts to oscillate happily and feeds clock pulses to the IC2 [4017]. The IC2 [4017] and IC3 [4020] give a combined count rate of 81920 before the output of the IC3 [4020] goes high and turns Q1 on. With pot RV1 adjust the Time.

Circuit diagram

Circuit diagram

Part list

  • R1=2.2Kohm
  • R2=39Kohm
  • R3=1Mohm
  • R4=27Kohm
  • R5=12Kohm
  • R6=6.8Kohm
  • C1=120nF 63V polyester
  • C2=1.2uF 63V polyester
  • C3=100nF 63V
  • RV1=470Kohm pot.
  • D1-2=1N4001
  • IC1=LM555
  • IC2=4017B
  • IC3=4020B
  • Q1=BC214
  • S1=2X3 SEL SWITCH
  • S2=Push button no
  • RL1=12V >120ohm Relay