One-IC two-tones Siren

Double tone Police sound

Single tone old ambulance sound

Circuit diagram:

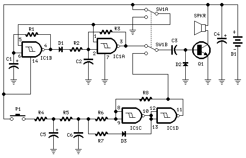
One-IC two-tones Siren-Circuit diagram

Parts:

  • R1,R3 470K 1/4W Resistors
  • R2 680K 1/4W Resistor
  • R4 82K 1/4W Resistor
  • R5 330K 1/4W Resistor
  • R6 10K 1/4W Resistor
  • R7 33K 1/4W Resistor
  • R8 3M3 1/4W Resistor
  • C1,C5 10µF 25V Electrolytic Capacitors
  • C2,C6 10nF 63V Polyester Capacitors
  • C3 100nF 63V Polyester Capacitor
  • C4 100µF 25V Electrolytic Capacitor
  • D1-D3 1N4148 75V 150mA Diodes
  • IC1 4093 Quad 2 input Schmitt NAND Gate IC
  • Q1 BC337 45V 800mA NPN Transistor
  • P1 SPST Pushbutton
  • SW1 DPDT Switch
  • SPKR 8 Ohm Loudspeaker
  • B1 6V Battery (4 AA 1.5V Cells in series)

Circuit operation:

This circuit is intended for children fun, and is suitable to be installed on bicycles, battery powered cars and motorcycles, but also in models and other games. With SW1 positioned as shown in the circuit diagram it reproduces the typical dual tone sound of Police or Fire-brigade cars, by the oscillation of IC1A and IC1B gates. With SW1 in the other position, the old siren sound increasing in frequency and then slowly decreasing is reproduced, by pushing on P1 that starts oscillation in IC1C and IC1D. The loudspeaker, driven by Q1, should be of reasonable dimensions and well encased, in order to obtain a more realistic and louder output. Tone and period of the sound oscillations can be varied changing the values of C1, C2, C5, C6 and/or associated resistors. There is no power switch: leave SW1 in the low position (old-type siren) and the circuit consumption will be negligible.

author: RED Free Circuit Designs
circuit from http://www.redcircuits.com/