Periodic Timer

Description:

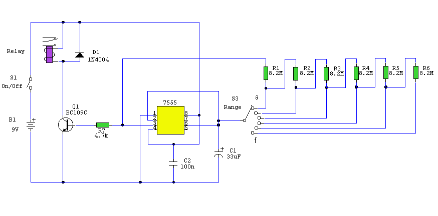
A switched timer with equal make and equal space periods timing adjustable from over 6 minutes to 38 minutes.

Circuit diagram:

Periodic Timer-Circuit diagram

Notes:

This timer circuit is similar to the 5 to 30 minute timer except that when switch S1 is closed, the on/off action of the circuit will continue indefinately until S1 is opened again. A 7555 time and low leakage type capacitor for C1 must be used. The 6 way rotary switch S3 adds extra resistance in series to the timing chain with each rotation, minimum resistance point "a" maximum point "f". The 7555 is wired as an equal mark/space ratio oscillator, the timing resistor chain R1 to R6, being connected back to the output of the timer at pin 3.The output pulse duration is defined as:-

T = 1.4 R1 C1

This gives on and off times of about 379 seconds for postion "a" of S3 (just over 6 minutes), to about 38 minutes at point "f". The times may of coourse be varied by altering R1 to R6 or C1.

author: Andy Collinson, anc@mitedu.freeserve.co.uk
circuit from http://www.zen22142.zen.co.uk/