Amplifier Timer

Turns-off your amplifier when idle for 15 minutes

Fed by amplifier tape-output

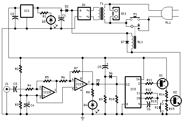
Circuit diagram

Amplifier Timer-Circuit diagram

Parts:

  • R1,R8 1K 1/4W Resistors
  • R2,R3 4K7 1/4W Resistors
  • R4 22K 1/4W Resistor
  • R5 4M7 1/4W Resistor
  • R6,R9 10K 1/4W Resistors
  • R7 1M5 1/4W Resistor
  • R10 100K 1/4W Resistor
  • R11 15K 1/4W Resistor
  • R12 10M 1/4W Resistor
  • R13 1M 1/4W Resistor
  • R14 8K2 1/4W Resistor
  • R15 1K8 1/4W Resistor
  • C1 470µF 25V Electrolytic Capacitor
  • C2,C3,C6 100nF 63V Polyester Capacitors
  • C4,C5 10µF 25V Electrolytic Capacitors
  • D1 Diode bridge 100V 1A
  • D2,D7 1N4002 100V 1A Diodes
  • D3 Red LED 5mm.
  • D4 Yellow LED 5mm.
  • D5,D6 1N4148 75V 150mA Diodes
  • IC1 78L12 12V 100mA Voltage regulator IC
  • IC2 LM358 Low Power Dual Op-amp
  • IC3 4060 14 stage ripple counter and oscillator IC
  • Q1 BC557 45V 100mA PNP Transistor
  • Q2 BC337 45V 800mA NPN Transistor
  • J1 RCA audio input socket
  • P1 SPST Mains suited Pushbutton
  • P2 SPST Pushbutton
  • T1 220V Primary, 12V Secondary 3VA Mains transformer
  • RL1 10.5V 270 Ohm Relay with SPST 5A 220V switch
  • PL1 Male Mains plug
  • SK1 Female Mains socket

Circuit operation:

This circuit turns-off an amplifier or any other device when a low level audio signal fed to its input is absent for 15 minutes at least. Pushing P1 the device is switched-on feeding any appliance connected to SK1. Input audio signal is boosted and squared by IC2 A & B and monitored by LED D4. When D4 illuminates, albeit for a very short peak, IC3 is reset and restarts its counting. Pin 2 of IC3 remains at the low state, the two transistors are on and the relay operates. When, after a 15 minutes delay, no signal appeared at the input, IC3 ends its counting and pin 2 goes high. Q1 & Q2 stop conducting and the relay switches-off. The device is thus completely off as also are the appliances connected to SK1. C5 & R9 reset IC3 at power-on. P2 allows switch-off at any moment.

Notes:

  • Simply connect left or right channel tape output of your amplifier to J1.
  • You can employ two RCA input sockets wired in parallel to allow pick-up audio signals from both stereo channels.
  • The delay time can be varied changing R13 and/or C6 values.
  • Needing to operate a device not supplied by power mains, use a double pole relay switch, connecting the second pole switch in series with the device's supply.
author: RED Free Circuit Designs
circuit from http://www.redcircuits.com/